HKE-72□</br>多功能电力仪表

HKE-72□多功能电力仪表

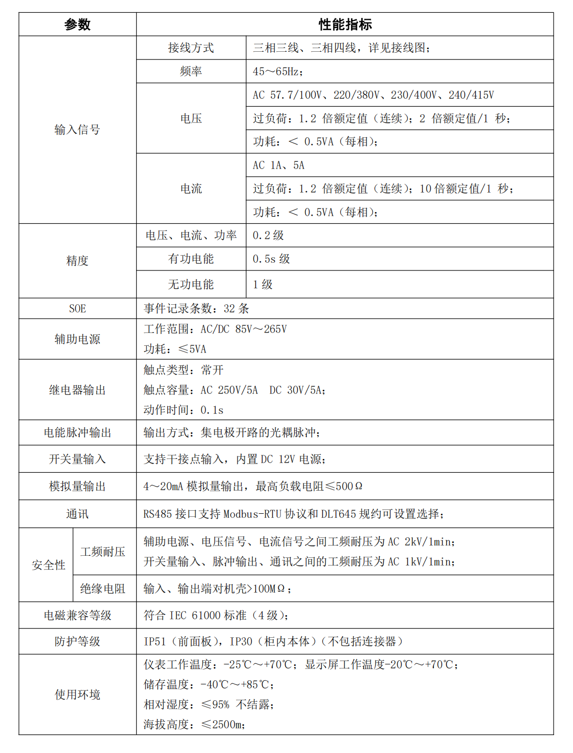
HKE-72 系列多功能电力仪表,采用 72 外形,特别适合抽屉柜等狭小安装空间的应用,具备高对比度大视角的液晶显示屏,显示内容表达丰富,能实现全电量测量和显示,包括动态报警、开关量输入输出状态、模拟量输出、仪表内部温度、SOE 事件记录、复费率、回路负荷率、需量、谐波等。HKE-72 系列多功能电力仪表采用卡扣式固定设计,免工具安装拆缷,提高柜体装配效率,可满足各行业开关柜配电屏进线馈线回路配电测控的需求。

产品特点
多功能电力仪表支持多种通讯方式
  • 产品介绍
  • 使用说明书
  • 视频

image.png

  • 002-智能电力仪表&装置-HKE-72系列多功能电力仪表用户手册V1.0.0.pdf
    down